Sebelumnya kita kan sudah belajar mengenal beberapa sortcut dan beberapa istilah yang sering di gunakan dalam pembuatan object 3D dalam aplikasi Blender. Nah kali ini kita langsing belajar membuat object 3D nya. Ikuti langkah-langkahnya ya?
1.
Buka blender maka akan muncul object balok,
camera dan lampu,
sebelumnya kita harus mengetahui kegunaan 3 benda tersebut, pertama lampu
berguna untuk penerangan obyek ketika di render, balok sebagai object 3D dan
camera untuk mengambil gambar sebuah object ketika di render,
2.Untuk membuat kursi pertama kita pipihkan dulu
balok yang sudah ada dengan cara tekan tombol pada keyboard “S” kemudian “Z”.
3.
Kemudian putar view kita dengan cara klik view --> bottom dan perbesar
dengan cara putar scrol pada mouse ke arah depan.
4.Kemudian buat kotak-kotak kecil di masing masing
sudut balok dengan cara ubah dulu dari object mode menjadi edit mode, dengan
cara tekan tombol “Tab” kemudian tekan “Ctrl+r” untuk menambakan sebuah garis
secara horisontal atau vertikal. (gerakan mouse lalu klik kiri lalu drag sesuai
yang kita inginkan) buat empat garis sehingga menjadi :
5.
Kemudian ubah Mesh select mode menjadi face dengan
cara tekan tombol “Ctrl+Tab” kemudian
pilih face, setelah itu select kotak kecil di keempat sudut dengan cara klik
kanan+Tombol Sift, pada masing-masing kotak,
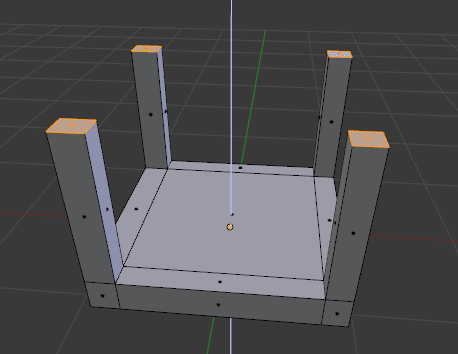
6.Setelah semua terseleksi tekan “E” pada keyboard
dan seret mouse dengan panjang yan sesuai dengan keinginan kamu.
7.
Kemudian select 2 kotak kecil di bagian atas
buat sandaran kursi dan lakukan hal yang sama dengan langkah no.6.
8.Kemudian buat garis bantu seperti pada langkah. Untuk
membuat sandaran.
9.
Ubah Mesh
select mode menjadi edge (no.5). kemudian select line belakang yang dalam.
(lihat gambar) kemudian tekan “F” maka akan garis garis yang kita select akan
terhubung dengan sebuah face baru. Dan ulagi ini pada bagian yang mau di tutup.
Contoh :
10.Untuk mewarnai tinggal ubah jadi object mode (tekan
“Tab”) kemudian pilih material dan pilih warna.
Untuk selanjutnya tergantung
kreatifitas kita hehe. ini dia gambar pertama saya. Jangan di tertawain ya sama-sama baru belajar. Hehe,,
Title :
Membuat Kursi 3D menggunakan Blender
Description : Sebelumnya kita kan sudah belajar mengenal beberapa sortcut dan beberapa istilah yang sering di gunakan dalam pembuatan object 3D dalam a...
Rating :
5